Study protocol
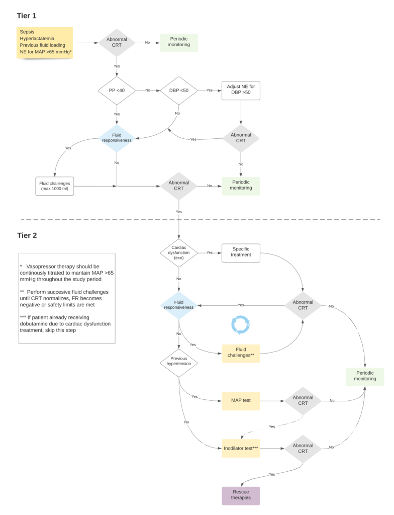
A sequential approach to resuscitation will be followed in the CRT-P group, as shown in figure 1. Time 0 is the starting point after randomization when a central venous catheter and an arterial line are already in place, and the basal measurements are performed, including hemodynamics and blood sampling. The study period will last 6 hours. Thereafter, attending physicians may continue to treat patients according to their standard practice or department protocol.
You can check our protocol online at:
https://www.scielo.br/j/rbti/a/CGPLdbPQHQRMTrYSDHpm6Cd/?format=pdf&lang=en

